本站讯 中国共产党beat365中文版官方网站第九次党员代表大会将于2025年1月召开。第八次党代会提出建设特色鲜明世界知名的高水平师范大学奋斗目标以来,校党委以习近平新时代中国特色社会主义思想为指导,全面贯彻党的十九大、二十大和历次全会精神,团结带领全校师生员工守正创新担使命、踔厉奋发创一流,改革发展的各项事业取得新突破、新成就。在全校上下喜迎第九次党代会之际,官微特推出“喜迎党代会·教育强国实践巡礼”专栏,全面展示第八次党代会以来,在校党委的正确领导下,全体师生投身教育强国建设新实践,在各个领域取得的标志性成果,激励全校上下以更加奋进的姿态、更加昂扬的斗志,为谱写新时代教育强国新篇章作出新的更大贡献。
守正创新夯本科基石,厚植精耕育时代英才
校党委坚持以生为本,全面推进教育教学改革,创新人才培养模式,优化人才培养过程,着力培养德智体美劳全面发展、具有鲜明特质的卓越教师和高级专门人才。

2024年12月12日,beat365召开2024年本科教育教学工作会议,会议主题为“深化招培就联动 促进高质量育人”
一、落实立德树人使命,课程思政建设擢升新高度
深入推动习近平新时代中国特色社会主义思想进教材、进课堂、进头脑,着力构建以思想政治必修课为核心,以思想政治选修课、综合素养课、专业课为辅助的“一核三环”机制,完善“1+N+X”高校习近平新时代中国特色社会主义思想课程体系建设。在全国高校率先全覆盖开设“习近平新时代中国特色社会主义思想概论”必修课。2位教授团队入选教育部首批课程思政教学名师和团队,2门课程获评国家级课程思政示范课程,16门课程获评市级课程思政示范课程,1门课程获批天津市大中小学“党史专题课程思政精品课”,11种教材入选天津市课程思政优秀教材。课程思政建设攻坚计划圆满收官,实现课程思政高质量、全覆盖建设目标。马工程重点教材课程覆盖率、重点教材使用率始终保持100%。
二、持续优化专业结构,一流本科建设迈上新台阶
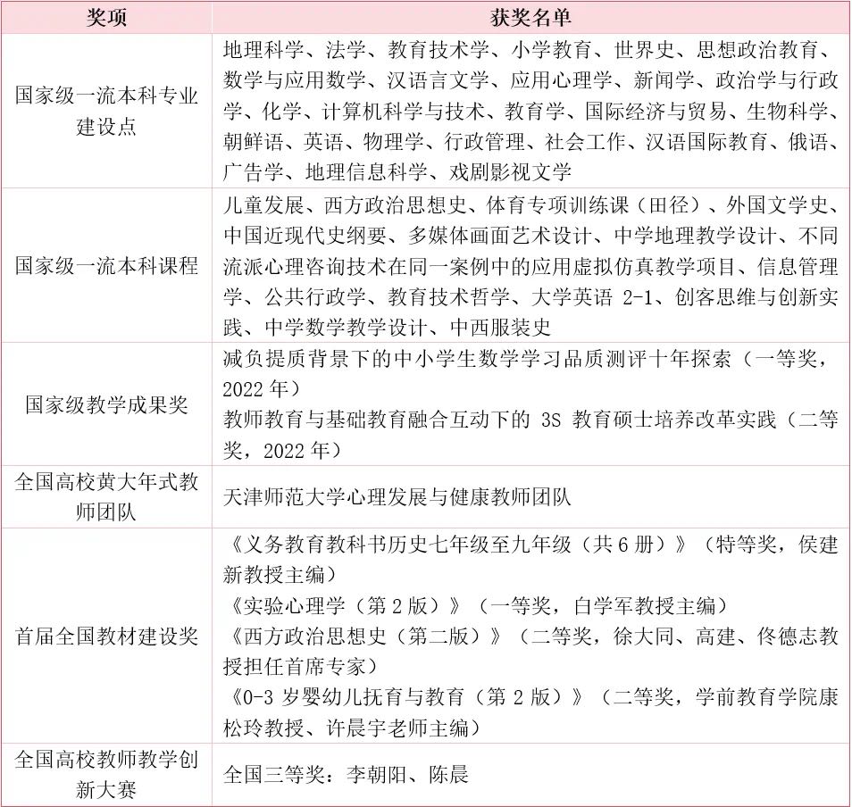
主动对接国家重大战略,服务社会经济发展,建立“招—培—就”联动机制,积极调整专业布局和招生计划,五年来调整专业10个。获批国家级一流本科专业建设点26个、市级14个,国家级一流本科课程15门、市级70门。获批市级新工科重点建设专业3个,首批市级产教融合型品牌专业培育点1个,建设首批微专业16个。沈德立心理学拔尖学生培养基地获批天津市首批基础学科拔尖学生培养基地。获评国家级教学成果奖2项、市级30项,市级教改项目33项。获批全国高校黄大年式教师团队,获评市级优秀教学团队6个、教学名师5名,基础心理学教学团队获批天津市级优秀基层教学组织;创建首批教学名师工作室26个。获全国高校教师教学创新大赛全国三等奖2项,市一等奖3项、二等奖3项、三等奖8项。在首届全国优秀教材建设奖中获特等奖1项、一等奖1项、二等奖2项;《普通心理学》入选第一批新时代教育部马工程重点教材建设项目。积极推动与高水平综合大学开展优质课程资源共享共建。
国家级成果一览表

三、彰显师范教育本色,卓越教师培养呈现新局面
深入落实习近平总书记重要讲话、重要回信精神,整合举措探索实施强师建设,全流程服务“四有”好老师选育成长。师范专业占比超30%,师范生比例达到在校生总数的40%。学校全部师范类专业纳入教育部免试认定中小学教师资格改革范围,17个专业通过教育部师范类专业第二级认证,实现本硕博连贯式卓越教师培养新突破。加强服务基础教育工作,构筑U-G-S-I模式,实现与基础教育共生共长。公费师范生录取成绩优异,毕业生全部入职本市地方基础教育岗位。师范生在“田家炳杯”全国师范院校师范生教学技能竞赛中累计获奖15项,其中一等奖3项。
四、深化双创育人理念,实践教学成果实现新突破
构建以能力培养为主线,分层次、多模块、全覆盖的实践教学体系,形成以培养学生创新创业能力为目标的“一个根本,二级平台,三个结合,四项举措”的育人格局。近5年来,学校在中国国际大学生创新大赛中荣获3金4银24铜佳绩,2020年首获大赛“红旅”赛道项目金奖,2021年荣获主赛道国际地区项目金奖,2023年再获主赛道大陆地区项目金奖;获批“大创计划”项目1312项,其中国家级163项;共有5052人次获得省部级以上各类竞赛奖励,其中国家级奖项1199人次;获天津市级本科生优秀毕业设计(论文)15篇。实施本科生导师制,促进学生全面发展。


五、加速教学数智赋能,教学质量保障聚焦新发展
瞄准新时代新要求,把稳发展新趋势,以教学质量文化建设为核心,在价值观念、办学理念、管理思想、制度规范、教风学风和教学环境等方面持续加强建设,推动学校高质量内涵式发展。数字化技术赋能教育教学,完成218间智慧教室提升改造,举办首届教师多媒体教学课件创新设计大赛,开展教学数字化素养与能力提升专题培训。在全市率先开设《人工智能教育应用》必修课程,面向全体本科生开设《人工智能导论》通识课程。顺利完成新一轮本科教育教学审核评估,获专家组高度肯定。

本科教学质量保障体系结构图

2023年,教育部审核评估专家组对beat365开展新一轮本科教育教学审核评估
供稿:教务处
编辑:张立新